taha43
I am PLATINMODS!
Playstore Link :
AtomicMap: Mind Mapping AI - Apps on Google Play
Break down complex problems visually with AI!
AtomicMap: Mind Mapping AI Ver. 3.2.0 build 23 MOD APK l Premium Unlocked
Requirements: 7.0+
Overview: Transform your ideas into action with AtomicMap, the ultimate AI-powered mind mapping tool designed for creative thinkers, professionals, and students.
AtomicMap – Unlock Your Creative Genius with First Principles Thinking
Harness the power of first principles thinking to break down complex problems and build clear, actionable strategies.
Key Features:
• AI-Driven Node Generation: Instantly expand your ideas with tailored prompts like “Generate Related Nodes,” “Pros & Cons,” “Solution to Problems,” and “Expand Node.” Whether you’re brainstorming or planning a project, our AI makes idea expansion effortless.
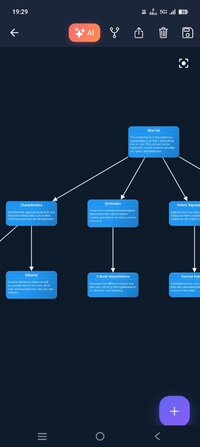
• Customizable Mind Maps: Create visually stunning mind maps by manually adding and editing nodes. Personalize every node with custom colors, images, and layouts to reflect your unique thought process.
• Full Map Analysis: Dive deep into your creative network with our comprehensive mind map analysis. Identify hidden connections, spot gaps, and refine your strategy with clear, data-driven insights.
• First Principles Exercises: Strengthen your critical thinking with daily exercises designed to train your mind. Receive instant AI feedback on the effectiveness, creativity, and quality of your problem-solving approaches.
• Intuitive & User-Friendly Interface: Enjoy a clean, modern design that lets you focus on what matters most—your ideas. AtomicMap is built to inspire and support your journey from a single spark to a comprehensive idea network.
Why Choose AtomicMap?
AtomicMap combines the power of AI with proven first principles methods to revolutionize the way you organize and visualize information. Perfect for brainstorming sessions, strategic planning, and creative problem-solving, our app helps you break down complex ideas into manageable, interconnected insights.
Unlock the full potential of your mind with AtomicMap. Start mapping, analyzing, and refining your thoughts like never before!
Download AtomicMap Today – Your Gateway to Better Thinking and Smarter Decision-Making.
➢ Released by ApplicazioniCR
What's New:
- Auto-layout algorithms added
- Export PDF/PNG of the map
- AI optmizations
- Bug fixes and UI improvements
Requirements: 7.0+
Overview: Transform your ideas into action with AtomicMap, the ultimate AI-powered mind mapping tool designed for creative thinkers, professionals, and students.
AtomicMap – Unlock Your Creative Genius with First Principles Thinking
Harness the power of first principles thinking to break down complex problems and build clear, actionable strategies.
Key Features:
• AI-Driven Node Generation: Instantly expand your ideas with tailored prompts like “Generate Related Nodes,” “Pros & Cons,” “Solution to Problems,” and “Expand Node.” Whether you’re brainstorming or planning a project, our AI makes idea expansion effortless.
• Customizable Mind Maps: Create visually stunning mind maps by manually adding and editing nodes. Personalize every node with custom colors, images, and layouts to reflect your unique thought process.
• Full Map Analysis: Dive deep into your creative network with our comprehensive mind map analysis. Identify hidden connections, spot gaps, and refine your strategy with clear, data-driven insights.
• First Principles Exercises: Strengthen your critical thinking with daily exercises designed to train your mind. Receive instant AI feedback on the effectiveness, creativity, and quality of your problem-solving approaches.
• Intuitive & User-Friendly Interface: Enjoy a clean, modern design that lets you focus on what matters most—your ideas. AtomicMap is built to inspire and support your journey from a single spark to a comprehensive idea network.
Why Choose AtomicMap?
AtomicMap combines the power of AI with proven first principles methods to revolutionize the way you organize and visualize information. Perfect for brainstorming sessions, strategic planning, and creative problem-solving, our app helps you break down complex ideas into manageable, interconnected insights.
Unlock the full potential of your mind with AtomicMap. Start mapping, analyzing, and refining your thoughts like never before!
Download AtomicMap Today – Your Gateway to Better Thinking and Smarter Decision-Making.
➢ Released by ApplicazioniCR
What's New:
- Auto-layout algorithms added
- Export PDF/PNG of the map
- AI optmizations
- Bug fixes and UI improvements
*Special Features*
1 . Premium Features Unlocked
Credit to : ApplicazioniCR
Free Download:
! Hidden Content !
You must be registered and either click Like under this post or leave a comment before you can see the hidden links.
You may need to refresh the page after clicking Like. If you’re still having trouble revealing the hidden links, please
read this.
Did you know? VIP Members can see all links instantly, no unlocking required.
Interested? Get VIP here.
Interested? Get VIP here.